当前位置:首页 > 高考动态 > 高考资讯 > 福建省

关于2025年福建省普通高校招生录取结果查询方式和查询时间的公告

高考资讯网更新时间:2025-07-12文章来源:福建省教育考试院作者:未知

  福建省2025年普通高校招生录取工作已全面展开。为方便考生及时查询录取结果,现将录取结果的查询方式及各批次录取结果公布时间公告如下:

  一、查询方式

  (1)福建省教育考试院官方网站(www.eeafj.cn)。

  (2)招生院校官方网站。

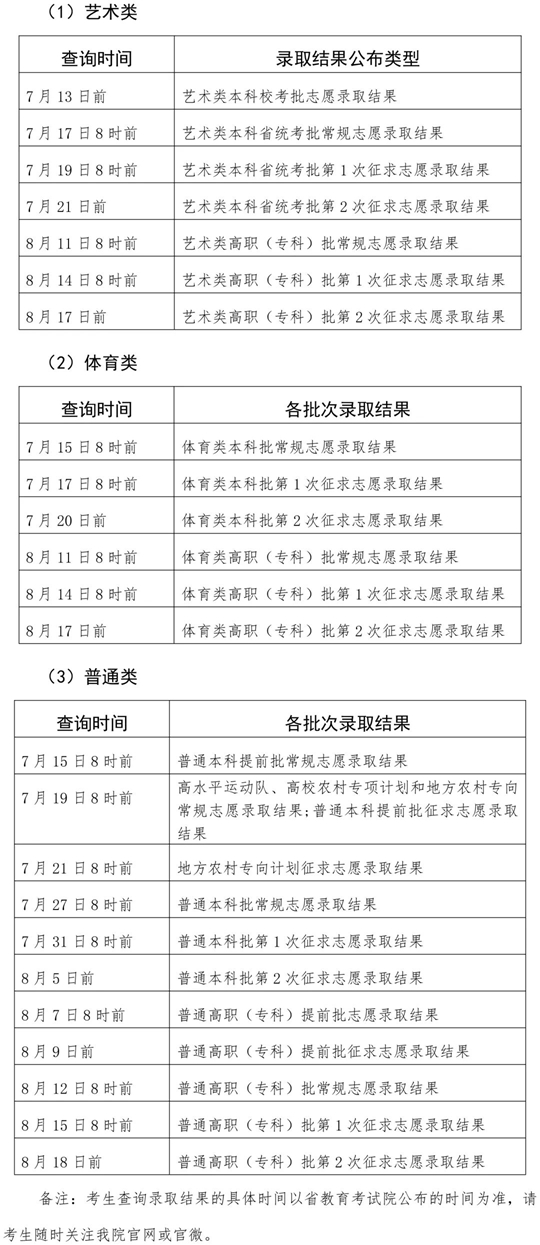
  二、录取结果查询时间及类型

关于2025年福建省普通高校招生录取结果查询方式和查询时间的公告

免责声明

本网站的信息及数据主要来源于网络及各院校网站,本站提供此信息之目的在于为高考生提供更多信息作为参考,由于各方面情况的不断调整与变化,敬请以权威部门公布的正式信息为准。

  • 洞察高考趋势,把握未来脉搏
  • 点亮智慧之光,照亮高考之路

教育新闻EDU NEWS

最新高考政策解读

高考资讯NCEE INFO

历年高考录取分数线汇总

高校招生CELEB INTV

历年高考试题及答案解析