根据2026年度空军招飞工作安排,10月下旬,空军招飞局广州选拔中心将派初选组赴湖北、湖南两省各市(州),对报考空军飞行学员的学生进行初选检测。
相关通知已通过各市(州)教育招考部门发至各学校,请同学们做好相关准备。
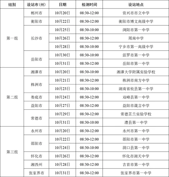
湖南省

湖北省

以上安排如有变化另行通知
注意事项
NO.1 报名学生可由学校统一组织或自行前往设站地点,就近就便参检,随到随检。
NO.2 未设站地市、州(区、县)报名学生根据自身实际情况合理选择时间和设站地点参检。
NO.3 参检学生须携带以下物品:
①可登录微信的智能手机(本人或父母均可);
②填写完整并经学校审核盖章的《2026年度空军招收高中生飞行学员初选参检表》(该表可通过“南部战区空军招飞”微信公众号完成“网上报名”后下载);
③本人身份证(无身份证带户口簿)。
NO.4 参加初选前注意保护和恢复视力,参检当天不需空腹,可正常进食。
本网站的信息及数据主要来源于网络及各院校网站,本站提供此信息之目的在于为高考生提供更多信息作为参考,由于各方面情况的不断调整与变化,敬请以权威部门公布的正式信息为准。