2025年全国成人高校招生统一考试(以下简称成人高考)定于10月18日-19日举行,为确保考试顺利进行,现将有关事项通告如下。
一、考试设置及安排
成人高考设高中起点升本科(下称高起本)、高中起点升专科(下称高起专)、专科起点升本科(下称专升本)三个报考类别。每个类别考试科目及时间安排见《湖北省2025年成人高考考试科类、科目及时间安排》(附件1)。
二、报名对象和条件
凡遵守中华人民共和国宪法和法律,在湖北省内居住、工作和生活且符合以下条件的中国公民以及港澳台居民、外国侨民均可报名参加2025年成人高考。各类普通高等学校、成人高等学校、高等职业院校、普通高中、职业高中、中等专业学校(含人社部门批准设立的劳动技工学校)的在校生不得报名参加成人高考。具体条件如下:
(一)境内公民应具有湖北省各地公安机关核发的居民身份证、户口簿、居住证之一或湖北省各地人社部门出具的近三个月社保缴费凭证;在湖北省境内服役的现役军人应具有居民身份证和所在部队政治部门出具的现役军人证明;在湖北省境内定居的港澳台居民应具有“港澳居民来往内地通行证”“台湾居民来往大陆通行证”或湖北省居住地公安机关核发的“港澳居民居住证”“台湾居民居住证”;在湖北省境内定居的外国侨民应具有湖北省公安厅核发的“外国人永久居留身份证”。
(二)2008年9月8日以前出生、年满17周岁及以上者。
(三)身体健康,生活能自理,不影响所报专业学习。
(四)报考高起本或高起专的考生应高级中等教育学校毕业或者具有同等学力。报考专升本的考生必须是已取得经教育部审定核准的国民教育系列高等学校、高等教育自学考试机构颁发的专科毕业证书、本科结业证书或以上证书的人员。
(五)报考成人高校医学门类专业(网上报名系统中招生计划门类代码为52和10对应的专业)的考生还应具备以下条件:
1.报考临床医学、口腔医学、预防医学、中医学等临床类专业的人员,应当取得省级卫生健康行政部门颁发的相应类别的执业助理医师及以上资格证书或取得国家认可的普通中专及以上相应专业学历;或者县级及以上卫生健康行政部门颁发的乡村医生执业证书并具有中专学历或中专水平证书。
2.报考护理学专业的人员应取得省级卫生健康行政部门颁发的护士执业证书。
3.报考医学门类其他专业的人员应当是从事卫生、医药行业工作的在职专业技术人员。
4.考生报考的专业原则上应与所从事的专业对口。
(六)符合下列条件1和条件2之一的考生,具备高中毕业文化程度的,可申请免试进入成人高校高中起点本、专科层次专业学习;具备大学专科毕业文化程度的,可申请免试进入成人高校专科起点本科层次专业学习;符合下列条件3和条件4之一的考生,具备大学专科毕业文化程度的,可申请免试进入成人高校专科起点本科层次专业学习:
1.获得“全国劳动模范”“全国先进工作者”称号,“全国‘五一’劳动奖章”获得者。
2.奥运会、世界杯赛和世界锦标赛的奥运会项目前八名获得者、非奥运会项目前六名获得者;亚运会、亚洲杯赛和亚洲锦标赛的奥运会项目前六名获得者、非奥运会项目前三名获得者;全运会、全国锦标赛和全国冠军赛的奥运会项目前三名获得者、非奥运会项目冠军获得者。上述运动员须出具省级体育行政部门审核的《优秀运动员申请免试进入成人高等学校学习推荐表》(国家体育总局监制)。
3.参加“选聘高校毕业生到村任职”“三支一扶”“大学生志愿服务西部计划”“农村义务教育阶段学校教师特设岗位计划”等项目服务期满并考核合格的普通高职(专科)毕业生,凭身份证、普通高职(专科)毕业证及相关项目考核合格证,可申请免试就读成人高校专科起点本科层次专业。
4.退役军人(自主就业退役士兵、自主择业军转干部、复员干部),凭身份证、退役证(义务兵/士官退出现役证、军官转业证书、军官复员证书)及符合相应报考条件的学历证书,可申请免试就读成人高校专科起点本科层次专业。
特别提示:各类普通高等学校、成人高等学校、高等职业院校、普通高中、职业高中、中等专业学校(含人社部门批准设立的劳动技工学校)的在校生不得报名参加成人高考。
三、报名方式
2025年成人高考采取网上报名方式,分为信息填报及身份核验、报名资格审核、网上缴费三个阶段,采用手机号、微信号与身份证号三重绑定的实名制注册报名办法。考生应本着诚信的态度,使用本人手机号、微信号进行实名制注册报名,同一个手机号、微信号只允许进行一个考生的网上报名操作。严禁使用非本人手机号、微信号报名或委托其他机构、个人代替报名,因违反本规定造成的一切后果由考生本人承担。考生使用手机报名,须在手机上一次性完成信息填报、活体头像自拍采集、身份核验等各项操作。使用PC机报名,考生应在PC机上先完成信息填报、信息提交和专升本考生前置学历核验,待报名系统生成显示一个含有所填报名信息内容的二维码后,通过本人手机微信扫一扫功能在10分钟内扫描该二维码,然后进入手机报名页面进行本人活体头像自拍采集、提交报名信息和接受网上身份自动核验等操作。PC机网上报名页面二维码的有效时间为10分钟,超过10分钟,二维码会自动作废,报名页面会自动跳转至网上报名系统首页,考生在PC机上填报的所有信息会自动失效。如考生在10分钟后扫描二维码,手机报名页面不会显示考生在PC机上填写的任何内容,考生需在手机上重新填报信息。
四、报名系统和网址
“2025年湖北省成人高考网上报名系统”(以下简称网上报名系统)部署在湖北省教育考试院官网,登录网址为:(http://crgkbm.hbea.edu.cn),系统支持手机和PC电脑两种网上报名方式。考生使用本人手机报名时,既可通过手机微信小程序搜索“信管系统客户端”进入手机版网上报名系统,也可通过手机扫描“湖北省教育考试院官网”上成人高考网上报名系统页面的二维码进入;考生使用PC机报名时,可通过浏览器输入登录网址或进入湖北省教育考试院官网,点击网上报名系统链接进入PC版网上报名系统。
五、报名日程安排
(一)统考生
1.报名信息填报和身份核验时间:9月3日8:30—9月8日17:00。
2.报名资格审核时间:9月12日8:30—9月18日17:00。考生应及时查询本人报名资格审核状态和结论,因不符合现报名考区身份条件、但符合其他考区身份报名条件而审核未通过的,可在此期间,通过网上报名系统及时更换到符合条件的考区报名。因本人原因未及时更换报名考区而失去重新报名机会的,责任由考生本人承担。
3.网上缴费时间:9月12日8:30—9月19日17:00。
(二)免试生
1.报名信息填报和身份核验时间:9月3日8:30—9月8日17:00。
2.免试资格审核时间:9月9日8:30—9月15日17:00。资格审核未通过的考生,可于9月16日8:30—9月17日17:00通过网上报名系统将考生类型从“免试生”更改为“统考生”,并按统考生报名流程及要求重新填报信息。
3.网上缴费时间:9月9日8:30—9月19日17:00。
(三)下载打印准考证时间:10月10日—19日,考生应自行登录网上报名系统后下载、打印本人准考证。
特别提示:考生打印本人准考证后,务必再次核对本人准考证上的姓名、身份证号和照片信息是否准确。
六、报名和考试地点
1.统考生一般应在户籍或身份证所在地报名参加考试,在非户籍和非身份证所在地报名参加考试,应提供拟报地所在公安机关核发的居住证或当地人社部门出具的近3个月社保缴费凭证。
2.免试生的报名地点设置在各招生高校继续教育学院,申报免试资格的考生须先通过网上报名系统完成个人信息填报、头像信息采集、志愿信息填报、证明材料信息上传和网上身份核验等操作,然后在规定时间内持《考生免试资格申报材料纸质清单》(附件4)中规定的材料到所填报高校报名点接受现场资格审核。未通过免试资格审核的考生可在规定时间按要求由“免试生”转为“统考生”重新报名。
特别提示:①报考前,统考生应先登录拟报地市州教育考试机构的官方网站,查询拟报地区市州教育考试机构网上公布的《考生报名须知》,了解当地的报名政策和具体要求。免试生应先登录拟报招生高校的官方网站,查询拟报招生高校网上公布的《招生简章》,了解拟报高校的报名政策和具体要求。②考生不得在多省多地重复报考。
七、报名证明材料
考生应按《报名证明材料的扫描(翻拍)要求》(附件6)要求通过网上报名平台上传真实、准确、完整的证明材料电子件,包括身份证明材料、前置学历证明材料、执业证书证明材料、优录加分证明材料和免试录取证明材料。如违反规定提供虚假证明材料戓证明材料提供不全者,由此引起的后果和责任,由考生自行承担。
特别提示:①年满25周岁考生(年满25周岁是指2000年9月8日前出生)的优录加分资格由报名系统根据考生身份信息自动甄别确认,考生无需提交证明材料。年满25周岁且符合两项及以上照顾加分政策的考生,其加分分值不累计,系统将自动取最大分值为其照顾分数。②可以享受照顾加分政策但未能在报名结束前提交相关材料的考生,视为放弃享受照顾加分政策。报名结束(9月8日17:00)后一律不再受理照顾加分政策申请。③符合免试条件的考生,除须在网上报名系统中提交免试资格申请清单规定的材料电子件外,还须向所报考高校提交相应清单材料纸质件,接受现场报考资格审核,详见《考生免试资格申报材料纸质清单》(附件4)。
八、报名流程
(一)信息填报、身份和前置学历核验
1.考生首次注册进入报名系统之后,在填报信息之前,须按系统提示,认真阅读网上报名系统提供的电子文本,并按提示要求网上签订《湖北省2025年成人高考考生报名前置学历证明事项告知及诚信承诺书》(电子版)和《湖北省2025年成人高考考生诚信考试承诺书》(电子版),拒绝签订者系统将不接受其报名。
2.考生须真实、准确、完整地填报各项报名信息和提交各项报名证明材料,头像照片须通过本人手机活体自拍并上传,采集头像照片和证明材料照片应符合《湖北省2025年成人高考考生头像照片采集规范和标准》(附件5)和《报名证明材料的扫描(翻拍)要求》(附件6)的要求。
3.网上报名系统采取人证头像比对线上身份核验技术,考生提交信息后,网上报名系统会自动通过官方公民身份信息核验服务平台对考生进行线上身份核验。线上核验身份时,对信息比对不一致、核验未通过的考生,系统会反馈核验未通过的原因,包括姓名不一致、头像照片不一致等。首次信息核验未通过的考生可根据系统反馈的原因,在两小时内重新提交核验;确因相貌变化太大,两小时内三次核验仍未通过的考生,系统将关闭该生网上身份核验功能,考生可按系统提示申请转为线上人工身份核验。
4.为保证考生提交的头像照片能一次性通过公民居民身份证信息网上核验,网上报名系统设置了图像信息人工智能识别功能,在考生提交报名信息、进行网上身份核验之前,网上报名系统人工智能识别功能将对考生提交的头像照片的基本品质、图像清晰度、头像照片是否为二次翻拍照片等进行人工智能检测识别。凡头像照片的五官品质不符合基本要求,清晰度达不到基本标准,头像照片为二次翻拍的考生,网上报名系统将禁止考生提交待验个人基本信息进行网上核验,并向考生反馈不能提交个人基本信息核验的原因。考生应按网上报名系统反馈的原因重新规范采集并上传头像照片接受身份核验。
5.湖北省2025年成人高考考生网上报名流程(PC机电脑版本和手机版本)及填报说明详见附件7。
特别提示:①根据教育部学生服务与素质发展中心的要求,专科及以上学历信息须考生本人授权后方可在线验证。进入网上报名系统前,考生须提前在手机上下载“学信网APP”并实名认证登录。信息填报阶段,考生在网上报名系统完成报名信息填写并点击“提交”按钮后,考生须使用“学信网APP”扫描功能扫描网上报名系统自动生成的学历二维码,并按附件8规定的流程授权系统完成本人学历验证。②信息填报阶段,考生提交信息后且通过网上身份核验或线上人工核验后,网上报名系统将锁定考生身份证号、姓名信息并禁止再修改,只允许考生修改其他报名信息。信息填报阶段时间截止后,网上报名系统将锁定信息修改功能,禁止考生修改任何报名信息。凡在规定时间未完成报名的考生,逾期一律不允许再报名;凡因未按照规定完整准确填报信息和提交证明材料、勾错漏选相关信息选项、选错科类、填错照顾加分项等造成信息填报有误、材料提交不全有错的,责任均由考生本人承担。
(二)报名资格审核
1.统考生报名资格审核工作由市州教育考试机构负责,免试生报名资格审核工作由各招生高校负责。
2.统考生的资格审核包括形式审核和内容审核两部分,形式审核是对考生填报的各类信息和上传的各类证明材料的规范性、齐全性、一致性、清晰度进行审核,内容审核是对考生填报的各类信息和上传的各类证明材料的真实性、准确性、完整性、有效性进行审核。审核结论分为审核通过、补正重审、审核未通过三种,考生可通过网上报名系统查询审核结论。对审核结论为“补正重审”的考生,网上报名系统只提供一次补正重审机会,考生应在资格审核工作结束前,一次性补齐上传证明材料。对审核结论为“审核未通过”的考生,网上报名系统会反馈审核未通过的理由。考生应及时查询本人报名资格审核状态和结论,因不符合现报名考区身份条件、但符合其他考区身份报名条件而审核未通过的,可在此期间,通过网上报名系统及时更换到符合条件的考区报名。
凡因不符合现报名考区身份条件并且伪造证明材料而未通过审核的考生,一律不允许更换考区报名;凡因不符合报名条件,恶意违反报名规则重复上传虚假不实证明材料的考生,教育考试机构有权锁定该考生报名号,禁止其报名。
3.免试生报名资格审核采取线上线下相结合的方式进行。考生须在规定时间到所报高校提交《考生免试资格申报材料纸质清单》(附件4)中规定的各项材料,接受所报招生高校的现场报名资格审核;招生高校对考生提供的线上电子材料和线下纸质材料的真实性和一致性进行对照审核,并在网上报名系统对考生是否符合免试资格做出审核是否通过的结论和标记,对审核未通过的考生应在系统中反馈审核未通过的理由。招生高校须在规定时间内完成免试生的资格审核工作,并及时在网上报名系统标注和反馈审核结果。凡在规定时间内,考生未向所报招生高校完整提交相关证明材料的,招生高校可认定其不符合免试资格,逾期一律不再受理。
(三)网上缴费
1.资格审核通过的考生须在规定时间内完成网上缴费。缴费成功后,网上报名系统会自动生成《湖北省2025年成人高考报名信息表》,考生可将该表作为报名成功的依据。规定时间截止后,凡未缴费或缴费未成功的,本次报名无效。网上缴费成功后一律不退费。
2.根据《省物价局、省财政厅关于调整我省部分教育考试费收费标准及有关问题的通知》规定,湖北省成人高考考试费标准为:高中起点升专科每生105元;高中起点升本科每生165元;专科起点升本科每生105元。
3.网上报名收费系统提供了银行卡快捷支付、网银支付、微信扫码支付、支付宝扫码支付四种支付方式,考生可自行选择其中任何一种支付方式。网上在线支付系统咨询电话:95070。
九、报名点咨询电话
(一)统考生报名点及报名咨询电话

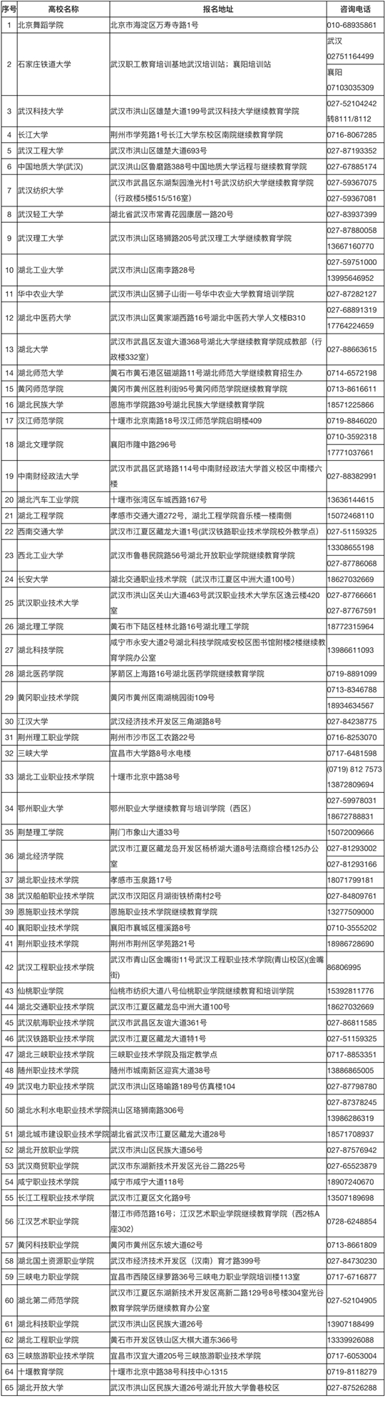
(二)免考生报名点及报名咨询电话

附件:(点击下载附件)
1.湖北省2025年成人高考考试科类、科目及时间安排
2.湖北省成人高校招生免试及照顾加分录取项目
3.考生免试资格诚信申报承诺书
4.考生免试资格申报材料纸质清单
5.湖北省2025年成人高考考生头像照片采集规范和标准
6.报名证明材料的扫描(翻拍)要求
7.湖北省2025年成人高考考生网上报名流程及填报说明
8.报考专升本考生授权网上报名系统在线验证前置学历工作流程
湖北省教育考试院
2025年8月26日
上一篇文章:2025年青海省成人高等学校考试招生工作实施细则
下一篇文章:山西省2025年成人高校招生考试公告
本网站的信息及数据主要来源于网络及各院校网站,本站提供此信息之目的在于为高考生提供更多信息作为参考,由于各方面情况的不断调整与变化,敬请以权威部门公布的正式信息为准。