各位考生:
2025年下半年我省高等教育自学考试面向社会开考专业毕业初审工作即将开始,考生完成所选专业考试计划规定全部课程(含实践性环节考核)并取得合格成绩,可向考籍所在市(州)教育考试招生机构申请毕业。
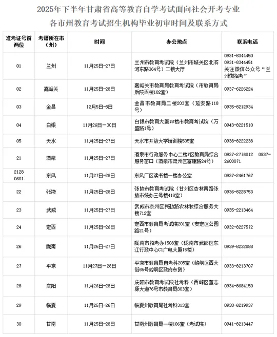
一、初审时间及联系方式
见附件。
二、初审要求
(一)考生持本人身份证及复印件在规定时间内到考籍所在市(州)教育考试招生机构申请毕业,不得异地申请;持红色合格证的考生必须到合格课程试卷存放市(州)教育考试招生机构申请毕业,逾期不予受理。
(二)按照《关于调整高等教育自学考试思想政治理论课课程设置的通知》(考委〔2024〕1号)要求,自2025年上半年起,我省已全面实施调整后的思想政治理论课的课程设置,所有考生均按新课程代码、名称参加报名报考并进行毕业申请。
(三)因专业计划调整,已停考专业不再办理毕业手续,已停考专业在籍未毕业考生已通过课程成绩有效,考生可从现行开考专业中选择同层次相近专业,已通过课程按照相同、相近和“一顶一”(公共政治课、英语除外)顶替办法执行,剩余未通过课程根据专业调整后新专业课程设置要求,选择新专业课程设置内课程报名参加考试,成绩全部合格后按照新专业申请毕业。专业计划调整后继续开考的专业,在籍未毕业考生已通过课程成绩有效,按照新专业计划顶替关系进行顶替,成绩全部合格后,按照新专业课程设置申请毕业。具体专业课程设置及新旧课程顶替有关事宜详见《关于甘肃省高等教育自学考试专业调整有关事项的通知》(甘考委发〔2023〕2号)。
(四)根据《关于停考<高等学历继续教育补充目录>有关专业的通知》(考委〔2022〕1号)要求,自2026年上半年起停考教育管理(独立本科段)、心理健康教育(独立本科段)和汉语言文学(专科)专业,不再安排课程考试(包括实践性环节考核和论文答辩),同时不再颁发原专业毕业证书,未毕业的考生可转入现行开考的其他专业继续考试并申请毕业,原专业合格课程不作废。
(五)不参加英语(专升本)课程考试的考生,可在非本专业的其他专升本专业计划中任意选考2门专业课,考试成绩合格可以顶替英语(专升本)。
(六)护理学专业只接受已经取得卫生类执业资格的在职人员报考。卫生类专业在校学生也可报考,但须在取得相关资格证书之后,方可申请办理毕业。
(七)考生身份信息与我省自学考试信息管理平台(以下简称信息平台)身份信息不符的,毕业初审时由考籍所在市(州)教育考试招生机构报省教育考试院进行修改。
(八)考生由外省转入的合格课程成绩由市(州)教育考试招生机构通过我省自学考试信息管理平台查询调用。根据《甘肃省高等教育自学考试电子转考工作实施细则(试行)》(甘教考院[2016]23号)文件规定,2016年以后转入的考生应在我省取得专科不少于5门、本科不少于4门的合格成绩,方可在我省申请办理毕业手续。
(九)考生用证书顶替自考合格课程的,须提供证书复印件及中国教育考试网(http://www.neea.edu.cn/)证书查询打印件(本人签字)。
(十)考生申请本科毕业须提供中国高等教育学生信息网(简称学信网,网址http://www.chsi.com.cn/)前置学历(专科及以上)证书及电子注册备案表(一式两份,一份上报,一份留存备查)。
(十一)考生一个准考证号只能申请专科、本科层次专业毕业各一次,如果毕业后再次申请其他专业毕业,须向考籍所在市(州)教育考试招生机构重新申请准考证号后再申请毕业。
(十二)刑满释放人员办理毕业证书必须向初审部门提交《出狱证明》原件并上交复印件(本人签字)。
(十三)考生在提交初审材料时,要向考籍所在市(州)教育考试招生机构提交本人近期正面免冠彩色头像的电子图像文件。照片规格:640*480像素,大于20kb小于40kb,照片保存格式为准考证号.jpg。
(十四)毕业证书办理须经考生本人签字确认。考生必须如实、完整的提供相关毕业材料,材料不全或不实者,不予办理毕业手续。弄虚作假、提交虚假材料者按《国家教育考试违规处理办法》(教育部第33号令)处理。
三、注意事项
(一)省教育考试院将在12月中旬对市(州)报送的初审合格毕业生材料进行审定,审定无误后上报教育部教育考试院审核并进行电子注册。根据《关于印发〈高等教育自学考试毕业证书电子注册办法〉的通知》(教试中心函〔2014〕138号)规定:“高等教育自学考试毕业证书电子注册工作每半年进行一次。上半年进行电子注册的时间为6月30日至9月30日;下半年进行电子注册的时间为12月30日至次年3月31日。完成电子注册工作应在颁发毕业证书之前。”本次注册时间为12月30日至次年3月31日,注册成功后打印毕业证书、毕业生审批登记表并完成高校验印。预计在3月下旬由各市(州)教育考试招生机构负责向考生发放毕业证书和毕业生审批登记表。
(二)考生在申办自学考试本科毕业手续时,如果专科学历注册信息与本科信息不一致,须向考籍所在市(州)教育考试招生机构申请前置学历复查,同时提交本人身份证原件及复印件、专科毕业证原件及复印件和教育部学历证书电子注册备案表。我省自学考试专科毕业生,其学历注册信息姓名是曾用名者还需提供户口簿首页和本人页原件及复印件。其他国民教育形式专科毕业生,学历注册信息姓名、身份证号错误,可向原毕业院校申请勘误。
(三)毕业证书电子注册信息经学信网注册成功后不可更改。按照教育部《高等教育学历证书电子注册暂行规定》(教学〔2001〕4号)相关要求,考生因办证核对信息有误,造成毕业证书电子注册信息错误而影响其就业或其他后果的,责任自负。
(四)考生在毕业证书办理过程中非本人原因造成的信息错误或取得毕业证书之后因信息变更确需进行毕业信息修改的,根据《甘肃省高等教育自学考试毕业证书电子注册信息修改管理实施办法》(甘教考自〔2020〕8号)规定,可向原考籍所在市(州)教育考试招生机构提交修改申请,按要求填写《信息修改申请表》(一式两份)并签字确认。市(州)教育考试招生机构确定无误后通过信息平台进行数据处理。
(五)自学考试毕业证书和考籍档案《甘肃省高等教育自学考试毕业生审批登记表》遗失不再补发,各位考生务必妥善保管。
(六)符合相应学士学位条件的自学考试本科毕业生,应及时向主考学校提交申请,由主考学校依照《中华人民共和国学位条例》规定,授予相应的学士学位。申请学士学位条件和时间等相关规定由主考学校制定和公布。
附件

上一篇文章:2026年上半年甘肃省高等教育自学考试报考简章
下一篇文章:返回列表
本网站的信息及数据主要来源于网络及各院校网站,本站提供此信息之目的在于为高考生提供更多信息作为参考,由于各方面情况的不断调整与变化,敬请以权威部门公布的正式信息为准。