当前位置:首页 > 考研世界 > 考研动态

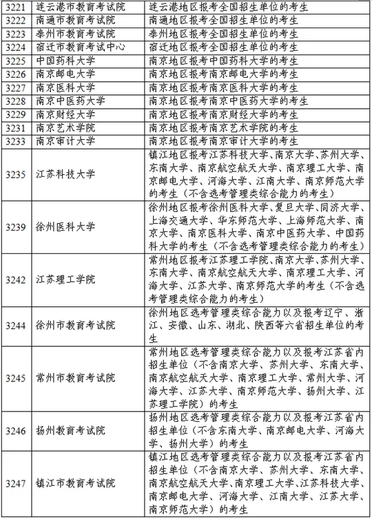
江苏省2026年硕士研究生报考点设置

高考资讯网更新时间:2025-09-25文章来源:微信公众号:江苏招生考试作者:未知

  现发布我省2026年硕士研究生报考点设置。考生在网上报名前,请务必仔细阅读我省以及所报考招生单位、所选报考点后续发布的网上报名公告。

江苏省2026年硕士研究生报考点设置

江苏省2026年硕士研究生报考点设置

免责声明

本网站的信息及数据主要来源于网络及各院校网站,本站提供此信息之目的在于为高考生提供更多信息作为参考,由于各方面情况的不断调整与变化,敬请以权威部门公布的正式信息为准。

  • 洞察高考趋势,把握未来脉搏
  • 点亮智慧之光,照亮高考之路

教育新闻EDU NEWS

最新高考政策解读

高考资讯NCEE INFO

历年高考录取分数线汇总

高校招生CELEB INTV

历年高考试题及答案解析