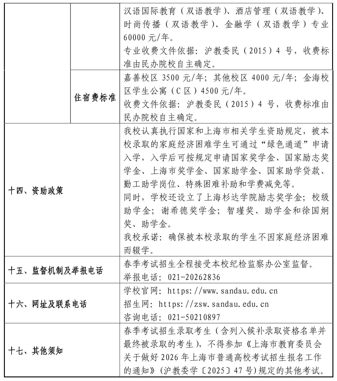
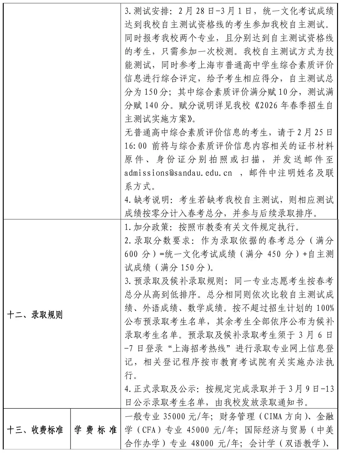
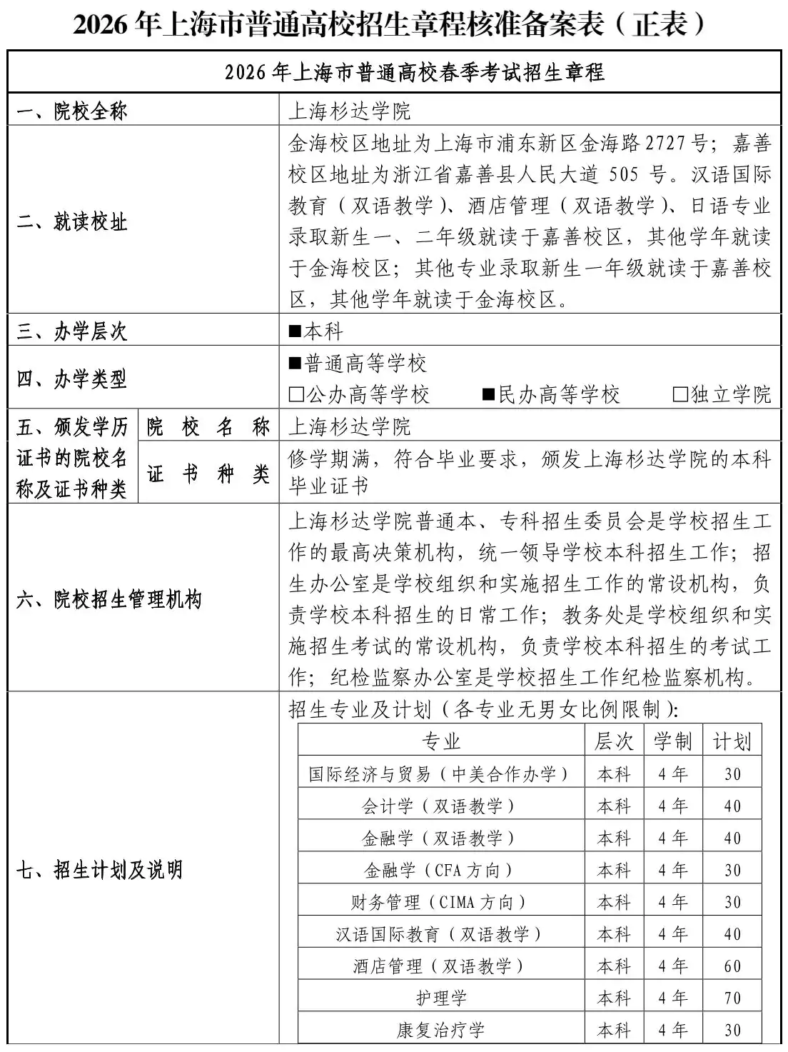
2026年上海杉达学院春季招生章程(点击查看)
上一篇文章:上海立达学院2026年春季招生章程
下一篇文章:返回列表
本网站的信息及数据主要来源于网络及各院校网站,本站提供此信息之目的在于为高考生提供更多信息作为参考,由于各方面情况的不断调整与变化,敬请以权威部门公布的正式信息为准。