9.考生如何选择考试类型?
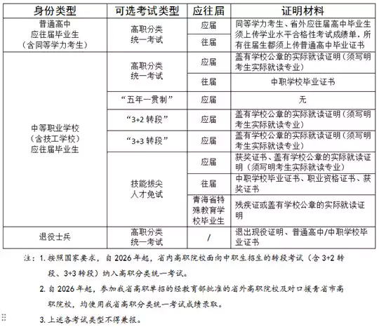
答:完成个人信息填写的考生进入“高职院校分类考试报名”,选择考试类型。考生首先在普通高中应往届毕业生(含同等学力考生)、中等职业学校应往届毕业生、退役士兵等身份类型中确认自己的身份类型,然后选择考试类型,并按照系统提示上传相关证明材料,确认无误后,点击“报名”进行提交。各身份类型对应的考试类型及须提交的证明材料如下:

10.哪些考生能选择“五年一贯制”考试类型?
答:部分高职院校的护理、学前教育专业,面向应届初中毕业生招生并实施五年一体化专科层次全日制职业教育,这类考生可以选择五年一贯制考试类型。考生无需参加全省高职分类统一考试,由招生院校自行组织阶段性考核并录取。2026年“五年一贯制”仅允许与青海卫生职业技术学院护理专业、西宁城市职业技术学院学前教育专业、青海高等职业技术学院学前教育专业签订了联合培养协议的中等职业学校对应专业应届考生选择,考生须同时选择一所报考院校及专业。
11.哪些考生能选择“3+2转段”考试类型?哪些考生能选择“3+3转段”考试类型?
答:高职院校与部分中等职业学校相关专业签订了贯通培养协议,中职学生通过参加中高职转段考试后录取到高职院校相关专业。根据考生在高职院校的学制,可分为3+2转段、3+3转段。
2026年,“3+2转段”只允许与青海警官职业学院、青海农牧科技职业学院、青海建筑职业技术学院、西宁城市职业技术学院签订了中高职贯通培养协议的中等职业学校相关专业应届考生选择,考生无须选择报考院校及报考专业。“3+3转段”只允许与西宁城市职业技术学院、青海高等职业技术学院、青海柴达木职业技术学院签订中高职贯通培养协议的中等职业学校相关专业的考生选择,考生无须选择报考院校及报考专业。
特别提醒:请考生慎重选择“3+2转段”“3+3转段”考试类型,只有选择了“3+2转段”“3+3转段”考试类型的考生,才能够被录取到签订协议的高职院校相关专业。省内高职院校“3+2转段”“3+3转段”(对应表详见2026年1月12日在青海省教育考试网发布的《青海省2026年高职院校分类考试招生工作通知》附件2)。
12.退役士兵如何参加高职院校分类考试招生报名?
答:退役士兵可按照普通高中往届生或中等职业学校(含技工学校)往届生的身份参加相关考试类型报名,也可按照退役士兵身份报名。选择退役士兵身份类型的考生,报名时须选择一所报考院校,由考生选报的高职院校按程序审核、公示后,可免于参加文化素质考试。
13.什么条件的中等职业学校毕业生能获得技能拔尖人才免试资格?
答:对于获得由教育部主办或联办的全国职业院校技能大赛三等奖及以上奖项,或由青海省教育厅主办或联办的省级职业院校技能大赛一等奖的中等职业学校应届毕业生,以及具有高级工或技师资格(或相当职业资格)、获得县级劳动模范先进个人称号的在职在岗中等职业学校毕业生,经考生选报的高职院校按程序审核、公示后,可由报考院校免试录取到对口高职专业。选择技能拔尖人才免试考试类型的,须选择一所报考院校,无须选择报考专业。
14.高职院校分类考试招生网上报名须缴纳的报名考试费是多少?
答:考生在报名系统完整填报个人信息,确定考试类型后,通过网银、微信两种方式网上支付高职院校分类考试招生报名考试费,逾期不再办理。报名考试费按照省发改委批复的每生每科23元缴纳。
选择“五年一贯制”、技能拔尖人才免试两种考试类型的中职考生和普通高中应往届毕业生(含同等学力)考生无需缴费。
退役士兵考生免考文化素质考试,仅参加职业综合能力测试,须按思想政治、信息技术2个科目缴纳报名考试费46元。
选择“3+2转段”、“3+3转段”和高职分类统一考试的考生,报名考试费按语文、数学、英语、思想政治、信息技术5科目收取,共计115元。
15.报名后如何更改考试类型?
答:考生须慎重选择考试类型,一旦完成缴费原则上不再予以更改。
16.已缴纳统一高考报名费,再报高职院校分类考试招生还需缴费吗?
答:前期已完成统一高考报名并缴费的考生,若选择报考高职院校分类考试招生,也须按照选择的考试类型缴费,若被高职院校分类考试招生录取,那么前期缴纳的统一高考的报名考试费待统一高考招生录取结束后原渠道退回。其他因考生个人原因未参加高职分类考试招生的考生(含编排了高职分类考试考场未参加考试和参加了高职分类考试未被录取的考生),均不退还高职分类考试报名考试费。
上一篇文章:青海省2026年高职院校分类考试招生工作通知
下一篇文章:返回列表
本网站的信息及数据主要来源于网络及各院校网站,本站提供此信息之目的在于为高考生提供更多信息作为参考,由于各方面情况的不断调整与变化,敬请以权威部门公布的正式信息为准。