第一部分初试

考试用具要求:①铅笔和炭笔不得使用黑色以外的其他颜色;②8开素描纸要求:180克,漂白色、细纹,尺寸27CMX39CM,不得有颜色,不得出现暗纹、边框、界格、品牌标印、折痕等标记,长宽尺寸误差不得大于1厘米;③画板、画架须干净整洁,无任何图文;④考生不得使用规定以外的考试用具。
考试作答要求:须符合《四川美术学院本科招生网络远程初试答题规范》各项要求,考前另行发布。
第二部分 复试

一、造型类考试说明
(一)考试科目一:素描(满分:150分)
1.考查目标和要求:考查考生对所描绘对象的整体造型、比例、透视、结构、体积、空间、质感等方面的观察、认识、理解和表现能力。
2.考查范围:人物头像。考查方式:写生。
3.画幅:8开。
4.考试时间:3小时
5.考生须自备的工具材料:
①黑色铅笔、炭笔和橡皮,禁止使用黑色以外的其他颜色的铅笔、炭笔;
②画板、画架,画架高度不得超过80CM。
6.评判标准:
①构图合理、造型准确、比例及形体结构、透视关系准确,具有一定的表现能力和细节刻画能力;
②画面完整,主次关系和黑、白、灰关系处理得当,画面具有空间感、体积感和质感,工具材料运用熟练;
③符合《答题规范》各项要求。
(二)考试科目二:色彩(满分:150分)
1.考查目标和要求:考查考生对色彩基本规律的认识和把握,对色调、色彩关系的正确认识,以及运用色彩塑造形体的能力和艺术表现力。
2.考查范围:静物。考查方式:写生、默写、提供图片(物品),文字描述,以及多种方式的结合。
3.画幅:8开。
4.考试时间:3小时。
5.考生须自备的工具材料:
①水粉、水彩,禁止使用丙烯、油画颜料、马克笔等其他颜料或材料,禁止使用色卡;
②画板、画架,画架高度不得超过80CM。
6.评判标准:
①色调明确,色彩关系得当,能较好地掌握色彩的冷暖、节奏及互补的规律并加以运用;
②构图合理,画面完整,能用色彩塑造形体并有较强的刻画能力和表现能力;
③符合《答题规范》各项要求。
(三)考试科目三:命题创作(满分:150分)
1.考查目标和要求:考查考生根据试题提供的素材和要求,提取相关信息,进行创意构思,灵活运用具象绘画为主的艺术语言表现主题创意、人物组合、场景组合的综合能力。
2.考查范围:根据试题要求完成相应的构图构思与人物动态组合、场景组织的绘画创作。考查方式:写生、默写、提供图片,以及多种方式的结合。
3.画幅:8开。
4.考试时间:1小时。
5.考生须自备的工具材料:
①黑色铅笔、炭笔和橡皮,禁止使用黑色以外的其他颜色的铅笔、炭笔;
②画板、画架,画架高度不得超过80CM。
6.评判标准:
①画面内容必须符合试题要求,按给定的元素和主题进行绘画创作,不偏题;
②画面完整,构图合理,创意新颖,主次关系处理协调,绘画表现力强;
③画面组合及节奏得当,画面生动自然、比例结构准确、造型富有美感;
④符合《答题规范》各项要求。
二、设计类考试说明
(一)考试科目一:设计基础(满分:150分)
1.考查目标和要求:考查考生对日常生活、传统与当代文化、科技与未来等的感知力和认知力,能够针对特定主题并以给定元素或关键词作为创意和表达的主体,呈现在设计创意、形式构成和视觉表现等方面的基本审美和综合素养,体现一定的设计思维与创新意识。
2.考查范围:主题文本、文化符号、生活物件或图形元素。
3.画幅:8开。
4.考试时间:2.5小时。
5.考生须自备的工具材料:
①铅笔、炭笔、签字笔、水粉、水彩、彩色马克笔,禁止使用带亮粉、反光等特殊效果的绘画材料,禁止使用色卡;
②画板、画架,画架高度不得超过80CM。
6.评判标准:
①准确理解主题进行设计创作,不偏题跑题,以给定元素作为画面主体,创意新颖独特,具有丰富的想象力;
②构图完整,图形与色彩、平面与空间、具象与抽象等关系组织合理,画面的主次、疏密、节奏等关系把握得当;
③表现手法丰富且适宜,能够呈现一定的视觉风格、形式语言和艺术审美;
④符合《答题规范》各项要求。
(二)考试科目二:色彩(满分:150分)
1.考查目标和要求:考查考生对色彩基本规律的认识和把握,对色调、色彩关系的正确认识,以及运用色彩塑造形体的能力和艺术表现力。
2.考查范围:静物。考查方式:写生、默写、提供图片(物品),文字描述,以及多种方式的结合。
3.画幅:8开。
4.考试时间:3小时。
5.考生须自备的工具材料:
①水粉、水彩,禁止使用丙烯、油画颜料、马克笔等其他颜料或材料,禁止使用色卡;
②画板、画架,画架高度不得超过80CM。
6.评判标准:
①色调明确,色彩关系得当,能较好地掌握色彩的冷暖、节奏及互补的规律并加以运用;
②构图合理,画面完整,能用色彩塑造形体并有较强的刻画能力和表现能力;
③符合《答题规范》各项要求。
(三)考试科目三:速写(满分:150分)
1.考查目标和要求:主要考查考生运用线的基础造型能力,表达对人物行为动作、物品形态及使用场景的理解与解析能力,并兼顾画面表现力和审美力。
2.考查范围:人物动态、物品和场景组合。
3.画幅:8开。
4.考试时间:1小时。
5.考生须自备的工具材料:
①黑色铅笔、炭笔和橡皮,禁止使用黑色以外的其他颜色的铅笔、炭笔;
②画板、画架,画架高度不得超过80CM。
6.评判标准:
①对人物动作行为较为准确的理解能力和记录能力;
②人物动态造型和行为特征明晰,形体比例、结构及透视准确;
③线条的概括能力和表现力,并具备一定的造型美感和表现技巧;
④构图合理,具有主动整合物像形态的画面组织和构成能力;
⑤符合《答题规范》各项要求。
三、答题规范
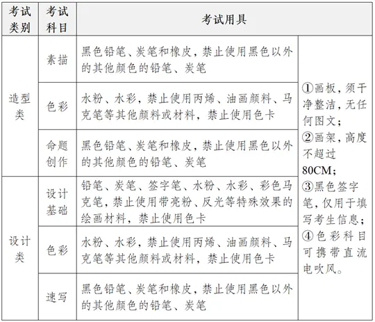
(一)考生须严格按规定自备考试用具,禁止使用规定以外的考试用具,各科目可自备考试用具如下:

(二)考生不得使用图钉、工字钉等打孔物固定答题卷,只能使用美纹纸胶带,沿答题卷边缘一周1厘米以内粘贴固定答题卷,答题卷其他地方一律不得粘贴胶带或留下粘贴胶带的痕迹。
(三)竖构图作画须保持答题卷信息条在上方,横构图作画须保持答题卷信息条在左侧,考生不得随意改变答题卷作画方向。
(四)考生只能在答题卷指定位置使用黑色签字笔填写姓名,须使用考场提供的红色印泥在答题卷背面手印处按捺两次右手大拇指指纹。答题卷其他任何区域不得出现考生的姓名、准考证号、指纹印或作任何记号。
(五)作画时不得添加边框、数字、文字、符号等试题要求以外的图文标记,作画过程中残留的与考试无关的痕迹、印记等请考生自行处理干净。
(六)不得在卷面上使用定画液等喷剂。
(七)如出现违反《答题规范》的情况,将严格扣分,情节严重的,按违纪试卷处理。
特别提醒:考生不得将答题卷及试题带出考场;不得将手机、智能手表、电子手环等具有通讯、储存、拍摄等功能的电子产品带入考点封闭区域,在考试过程中发现携带具有发送或者接收信息功能的设备的,将被认定为考试作弊。
学校2026年本科招生办法和考试方案以《四川美术学院2026年全日制普通本科招生简章》为准,学校保留因政策变更或不可抗力因素调整考试方案的权利。
上一篇文章:重庆:面试类科目考生参考指南(2026年)
下一篇文章:返回列表
本网站的信息及数据主要来源于网络及各院校网站,本站提供此信息之目的在于为高考生提供更多信息作为参考,由于各方面情况的不断调整与变化,敬请以权威部门公布的正式信息为准。